家有失能老人的看过来!养老服务消费补贴别忘了申领~
我市自8月起全面启动向中度以上失能老人发放养老服务消费补贴工作,已有3500余名失能老年人成功使用了养老消费券,有效减轻了失能老人及其家庭的经济负担。那么,养老服务消费补贴究竟如何使用?和民民一起去看看!

机构养老:
最高可补贴800元/月
“像沈奶奶这样住在养老机构的老人,平时需要坐轮椅,还需要护理员协助日常生活和照料,享受护理一级服务,属于中度以上失能老人,符合养老消费券发放标准。”最近,住在绿康阳光家园的沈奶奶,成为滨江区养老消费券首位受益人。经抵扣,她每月自付费用降低800元,仅需支付2945元,切实减轻了经济负担。
根据养老服务消费补贴政策,经统一评估为中度、重度、完全失能等级的老年人,可以纳入养老消费券补贴对象,其中居家养老每月补贴500元、机构养老每月补贴800元。
同住绿康阳光家园的94岁徐奶奶,也享受到了这一福利。“她今年94岁了,身体处于完全失能的状态,无法自理,日常基本都是卧床或者由护理人员通过轮椅辅助其活动。”护理员介绍。作为完全失能老人,徐奶奶同时符合机构护理补贴、长护险和养老消费券三项政策,原先每月5500元的费用,经多项补贴减免后,个人仅需承担2600元。
按照补贴规则,入住养老机构的中度以上失能老年人,只要个人自付当月满2000元便可直减800元,并且长期、短期服务均可享受。
居家养老:
最高可补贴500元/月
在萧山区,邻家联合康养机构的护理员小朱来到临浦镇白鹿塘村的汤大伯家中,为其测量体温、血压、脉搏等,耐心询问其近期身体状况,并提供了专业的健康指导。服务结束后,汤大伯的家人通过“民政通”系统直接使用电子消费券完成费用抵扣。
“以前做一次上门护理要自己掏不少钱,现在政府补贴一部分,负担轻多了,服务也更规范!”汤大伯和家人说。
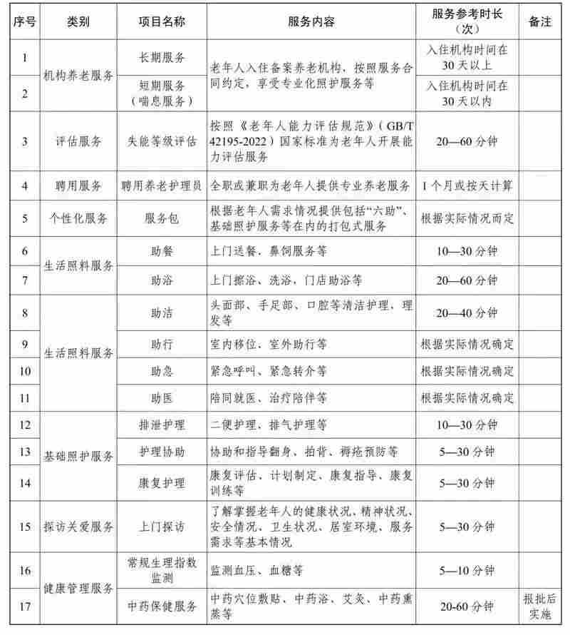
本次养老消费券除了机构养老,还包含了居家、社区养老服务,具体包括助餐、助浴、助洁、助行、助急、助医等十多项服务。详见《中度以上失能老年人养老服务消费补贴项目清单》。
中度以上失能老年人养老服务消费补贴项目清单

值得关注的是,养老该消费券累计一年最高补贴可达9600元,但有效期为当月,当月未使用的消费券额度不可累计至下月,未使用部分将自动失效。
有需要的老人及家属可通过“民政通”微信小程序或APP进行申领,或点击下面链接查看具体操作流程
最高800元!杭州养老服务消费补贴申领指南!⬅查看操作流程
如有问题可向民政部门进行电话咨询,也可向所在社区咨询并办理申领手续。
